
公司動態
NEWS INFORMATION
華奕新能源牽頭主編的《計算機和數據處理機房用復合式間接蒸發冷卻冷水機組》4項標準正式出版發行
由新疆華奕新能源科技有限公司牽頭起草編制的《計算機和數據處理機房用復合式間接蒸發冷卻冷水機組》,參與編制的《計算機和數據處理機房用間接蒸發冷卻空調機組》、《露點間接蒸發冷卻空調機組》、《露點間接蒸發冷卻高溫冷水機組》4項標準經工業和信息化部審查批準,于2023年4月1日發布實施,并于2023年9月份正式出版發行。
根據工信部2019年度第三批行業標準制修訂項目計劃(工信廳科(2019)245號文)的要求,在冷標委秘書處的組織下,項目牽頭單位新疆華奕新能源科技有限公司聯合西安工程大學、合肥通用機械研究院有限公司、中訊郵電咨詢設計院有限公司等有關企業及研究機構專家共同起草制定了《計算機和數據處理機房用復合式間接蒸發冷卻冷水機組》(JB/T 14640-2022),新疆華奕新能源科技有限公司總經理周理先生、研發技術總監嚴錦程先生;西安工程大學二級教授黃翔老師等相關行業專家學者參與了標準起草工作。
標準名稱:計算機和數據處理機房用復合式間接蒸發冷卻冷水機組
標準編號:JB/T 14640-2022
《計算機和數據處理機房用復合式間接蒸發冷卻冷水機組》規定了計算機和數據處理機房用復合式間接蒸發冷卻冷水機組的型式與基本參數、技術要求、試驗方法、檢驗規則以及標志、包裝、運輸和貯存。適用于以水為介質,采用多級蒸發冷卻的復合式間接蒸發冷卻冷水機組的制造,以其它液體作為介質的機組可參照使用。
標準名稱:計算機和數據處理機房用間接蒸發冷卻空調機組
標準編號:JB/T 14641-2022
《計算機和數據處理機房用間接蒸發冷卻空調機組》規定了計算機和數據處理機房用間接蒸發冷卻空調機組為技術要求、試驗方法、檢驗規則以及標志、包裝、運輸和貯存。適用于計算機、數據處理機和通信設備等機房用的間接蒸發冷卻空調機組的制造。
標準名稱:露點間接蒸發冷卻高溫冷水機組
標準編號:JB/T 14642-2022
《露點間接蒸發冷卻高溫冷水機組》規定了露點間接蒸發冷卻高溫冷水機組的型式與型號、技術要求、試驗方法、檢驗規則以及標志、包裝、運輸和貯存。適用于以水和空氣為介質制取冷水,用于公共建筑和數據中心冷卻降溫或其它類似用途的露點間接蒸發冷卻高溫冷水機組的制造。
標準名稱:露點間接蒸發冷卻空調機組
標準編號:JB/T 14643-2022
《露點間接蒸發冷卻空調機組》規定了露點間接蒸發冷卻空調機組的型式與型號、技術要求、試驗方法、檢驗規則以及標志、包裝、運輸和貯存。適用于以露點間接蒸發冷卻作為空氣主要冷卻方式,用于公共建筑和數據中心冷卻降溫或類似用途的空調機組的制造,采用其他冷源作為輔助冷源的空調機組的制造可參照使用。
新疆華奕新能源科技有限公司成立于2017年,是一家以綠色節能空調設備及數據中心建設為主營業務的國家級高新技術企業,也是中冷協會蒸發冷卻空調工作委員會副主任單位。公司經過十多年的技術研發和項目積累,掌握了蒸發冷卻核心技術,已擁有及在受理過程中的各類發明專利達60余項,科學技術成果鑒定“總體達到國際先進水平”。公司主編、參編了多項行業國標、設計規范和行業白皮書,并主導了相關專業高校教材的編寫。以上標準的發布和實施,對規范行業的產品設計、制造和使用,提高產品的安全性、可靠性和性能穩定性起到重要作用,促進了整個行業的技術水平提升和產業升級。
未來,華奕新能源將堅持以蒸發冷卻和AI智能控制技術為核心,為客戶提供專業高效、綠色環保的解決方案,助力數據中心高效綠色發展,助力國家“雙碳”目標。
點擊關注
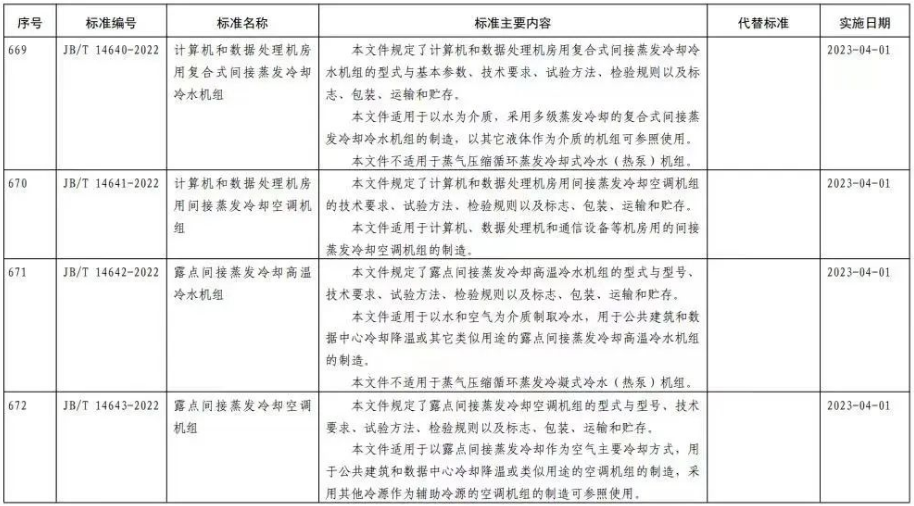
華奕官方公眾號